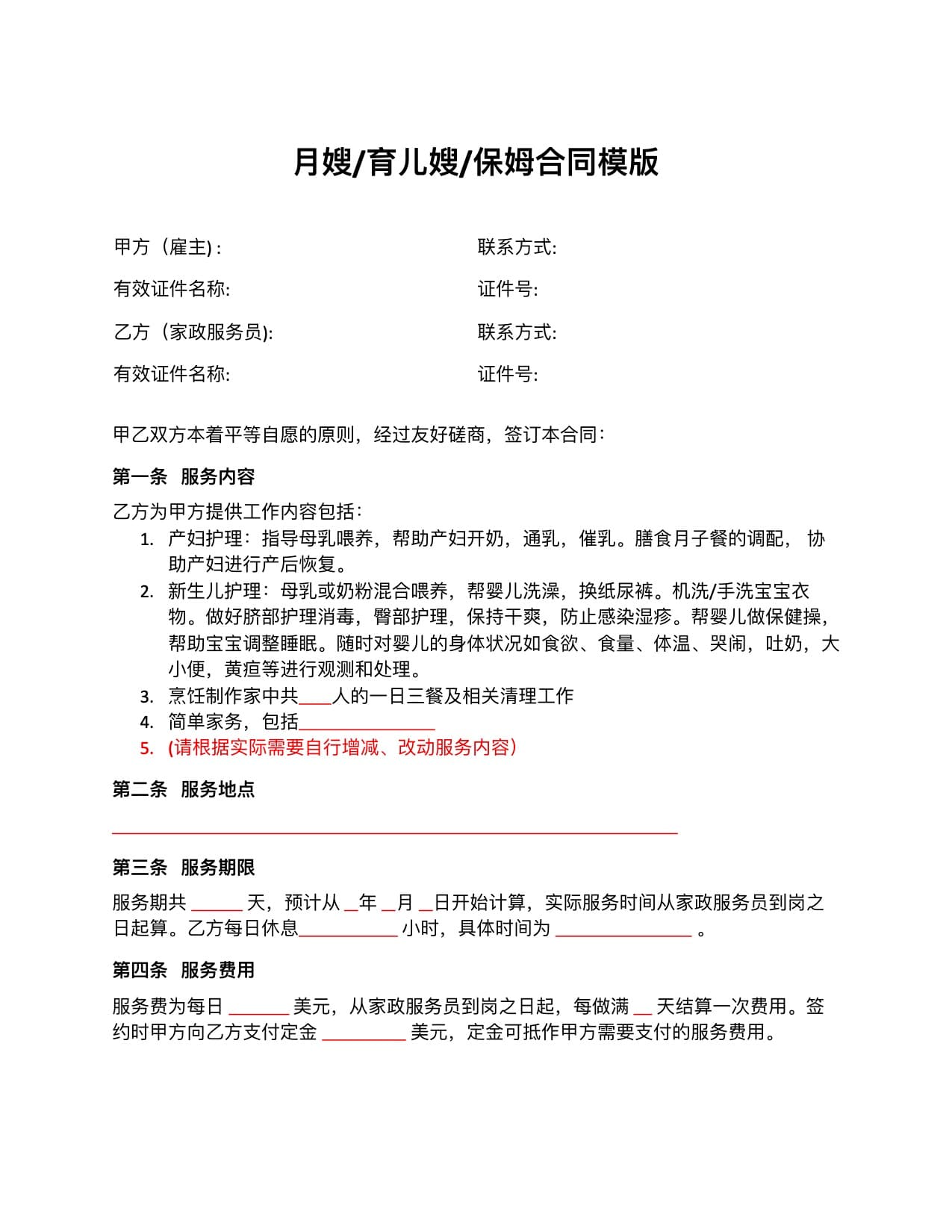
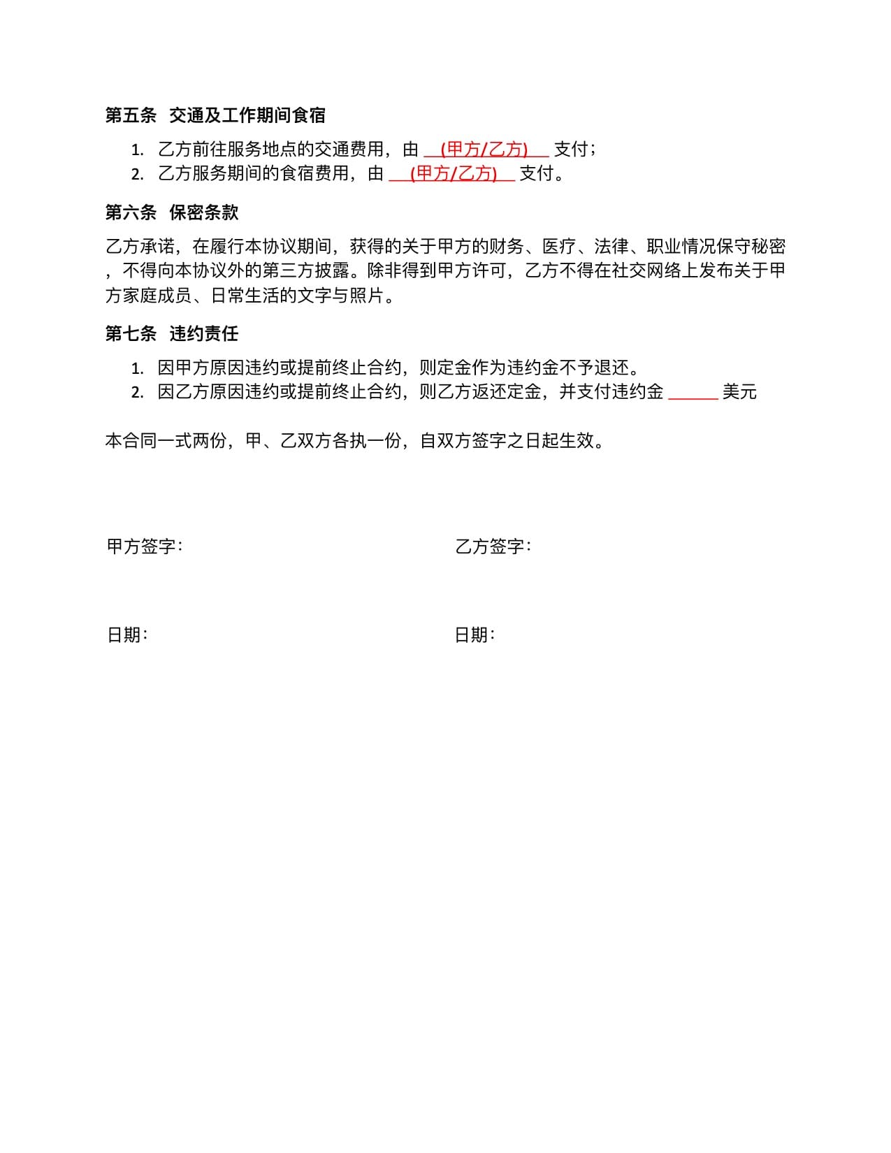
本合同模版,由本站结合华人家政行业实际情况制作而成。 版权归平台所有,提供给大家免费使用,希望能抛砖引玉,给需要的朋友一个参考。 我们不代表家政服务任何一方,不牵涉服务过程中任何法律责任。各州法律略有不同,如需法律协助,请自行咨询相关律师。 该模版也在不断完善中,有任何意见建议,欢迎联系我们。


本合同模版,由本站结合华人家政行业实际情况制作而成。 版权归平台所有,提供给大家免费使用,希望能抛砖引玉,给需要的朋友一个参考。 我们不代表家政服务任何一方,不牵涉服务过程中任何法律责任。各州法律略有不同,如需法律协助,请自行咨询相关律师。 该模版也在不断完善中,有任何意见建议,欢迎联系我们。

